Construction Docs

Electrical Tagging, Identification & Conduit Labeling System

Florida, USA

Project Overview

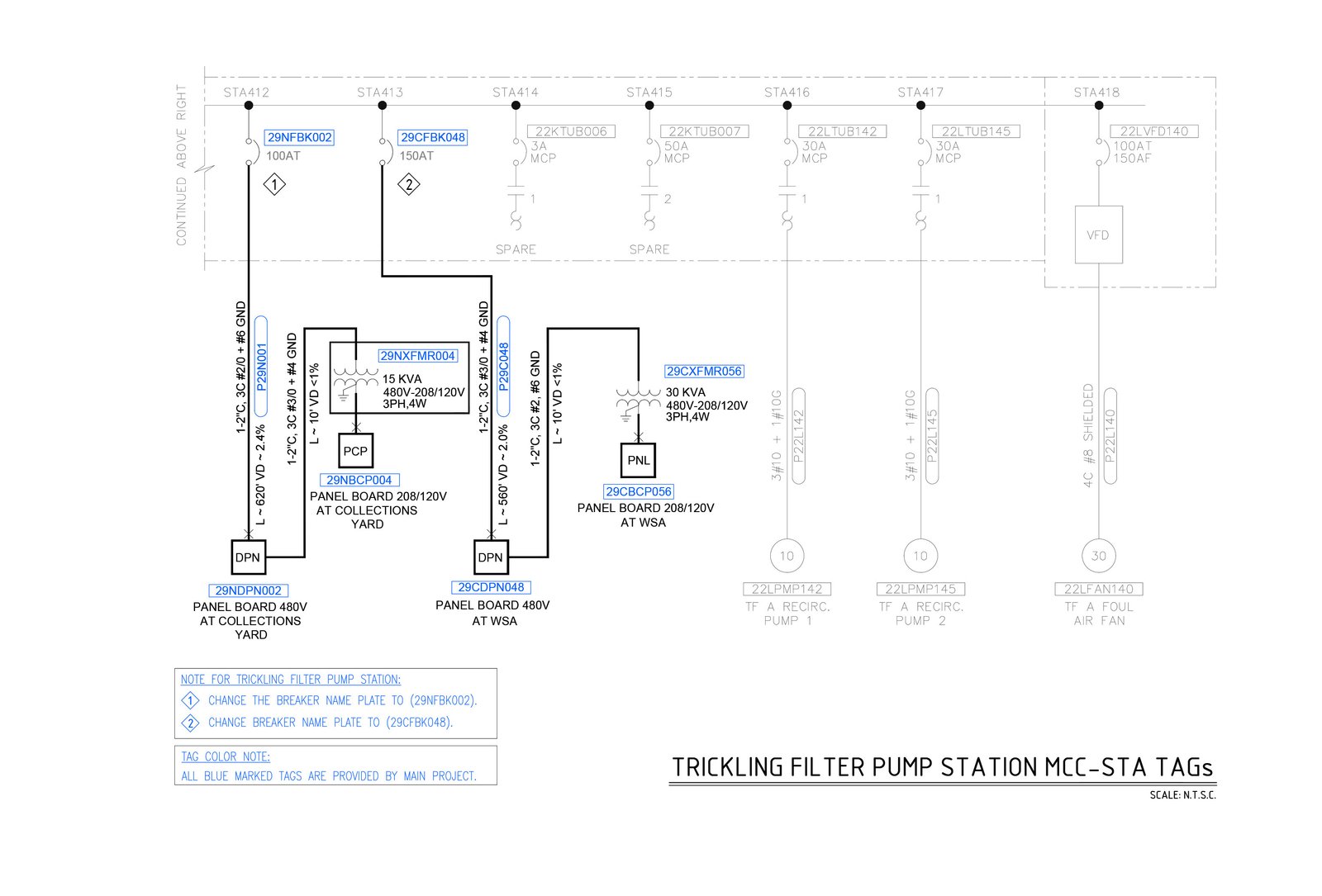
This project documents a complete electrical identification and labeling system for a large-scale commercial facility (WSA) in Florida. All electrical infrastructure — from the underground duct bank conduits to the main electrical room equipment and throughout the riser network — was assigned structured identification tags for operational maintenance, safety compliance, and NEC labeling requirements.

The documentation package includes duct bank TAG plans showing conduit numbering assignments at the site level, main electrical room TAG plans identifying panel boards, transformers, switchgear, and disconnect switches, riser diagram TAG plans mapping circuit identification across building levels, and custom nameplate design sheets specifying format, materials, and text standards for all installed nameplates and conduit sleeve labels.

Technical Scope

  • Underground duct bank conduit identification and TAG plan
  • Main electrical room equipment tagging plan
  • Electrical riser diagram TAG plan — Level 1
  • Electrical riser diagram TAG plan — Level 2
  • Custom nameplate design and specification — Sheet 1
  • Custom nameplate design and specification — Sheet 2
  • Custom nameplate design and specification — Sheet 3
  • NEC-compliant labeling per Article 110 and 408 requirements

Project Details

Category
Electrical Construction Documentation
System Type
Tagging, Identification & Labeling
Facility
Large-scale commercial / industrial (WSA)
Code Reference
NEC Articles 110, 408
Location
Florida, USA

Tagging Plans & Nameplate Designs

TAG Plans

Duct Bank TAG Plan

Duct Bank TAG Plan

Main Electrical Room TAG Plan

Main Electrical Room TAG Plan

Electrical Riser TAG Plan Sheet 1

El. Riser TAG Plan – Sheet 1

Electrical Riser TAG Plan Sheet 2

El. Riser TAG Plan – Sheet 2

Nameplate Design Sheets

Nameplate TAG Design Sheet 1

Nameplate Design – Sheet 1

Nameplate TAG Design Sheet 2

Nameplate Design – Sheet 2

Nameplate TAG Design Sheet 3

Nameplate Design – Sheet 3